Hydraulický agregát dvoučinný 230 V 2,2 kW 8 litrů
Kód: 3786Související produkty
Dálkový ovladač + přijímač komunikující pomocí radiového signálu pro ovládání elektricky řízených hydraulických, pneumatických a jiných ventilů. Vhodné k ovládání navijáků, dveří, gondol, markýz, motorů atd.
Dálkový ovladač + přijímač komunikující pomocí radiového signálu pro ovládání elektricky řízených hydraulických, pneumatických a jiných ventilů.
Vhodné také ovládání navijáků, dveří, gondol, markýz, el. motorů atd.
Detailní popis produktu
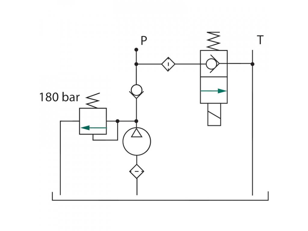
Jednofázový elektromotor 230 V 50 Hz 2,2 kW, dimenzovaný pro trvalý běh
otáčky motoru 1 420 /min
hydraulické čerpadlo 2,1 ccm/ot. - dodávané množství 3 l/min při otáčkách motoru 1 420 /min
2/2 cestný elektromagnetický ventil P/T G3/8"
provozní tlak 180 bar
seřiditelný škrticí ventil
seřiditelný tlakový pojistný ventil
zpětný ventil
plastová nádrž 8 litrů
ovládací panel s kabelem 4 m
napájecí zástrčka 2 m
montážní poloha vodorovná
dodáváno bez olejové náplně
doporučený hydraulický olej HM46

Doplňkové parametry
| Kategorie: | Hydraulické agregáty |
|---|---|
| Hmotnost: | 30 kg |
Kompaktní hydraulický agregát pro jednočinné hydraulické okruhy
Kompaktní hydraulický agregát pro jednočinné hydraulické okruhy
Diskuze
Buďte první, kdo napíše příspěvek k této položce.
